Introduction
In today’s fast-paced digital world, tech startups often find themselves grappling with the challenge of not just standing out, but also truly connecting with their target audience. It’s a tough road, and we understand how overwhelming it can feel. Crafting a compelling brand identity and value proposition isn’t just important; it’s essential. This foundation sets the stage for effective marketing strategies that can make a real difference. But with a myriad of channels and techniques at their disposal, how can startups ensure their efforts truly resonate and foster growth?
This article is here to help. We’ll explore the best website marketing strategies tailored for tech startups, focusing on:
- Brand definition
- Website optimization
- Data analytics
- The seamless integration of digital marketing
Together, we’ll unlock the full potential of your startup, guiding you through each step with care and support.
Define Your Brand Identity and Value Proposition
Defining your identity and value proposition can feel overwhelming, especially for tech startup founders navigating a competitive landscape. It’s crucial to start with thorough market research to truly understand your audience's needs and preferences. What sets your product or service apart from the competition? This understanding is vital. Craft a clear and concise statement that captures your mission, vision, and values, articulating not just what you do but why it matters to your customers. For example, a tech startup focused on AI solutions might emphasize innovation and efficiency, resonating with a market that increasingly values technological advancement.
RNO1 embodies this approach through its strategic partnerships, like the one with the EOS Network Foundation. They’ve reframed digital branding and customer experience to foster innovation. Their collaboration with Interos further illustrates how RNO1 nurtures digital identity growth for AI-driven B2B tech firms, highlighting the importance of aligning branding efforts with market insights.
, such as logos and color schemes, play a significant role in representing your identity. Did you know that 55% of first impressions come from a company’s visuals? Maintaining consistency across all platforms is essential; companies that present a cohesive identity can boost recognition by up to 80%. This consistency builds trust, which is foundational for customer loyalty-76% of consumers are more loyal to brands they feel emotionally connected to. By aligning your branding efforts with deep market insights, as RNO1 demonstrates through its transformative client collaborations, you can create a compelling value proposition that truly resonates with your audience and drives engagement.

Optimize Website Performance for Enhanced User Experience
Are you feeling frustrated with your site's performance? You're not alone. Many tech startup founders struggle with slow load times and unresponsive pages, which can be a real pain point. It’s not just about numbers; it’s about the experience your users have when they visit your site. A sluggish site can turn potential customers away, leaving you wondering what went wrong.
Imagine this: you’ve poured your heart into your startup, but when users click on your site, they’re met with delays. This can lead to missed opportunities and a drop in engagement if are not implemented. In fact, neglecting mobile page speed can severely hinder your SEO efforts, making it crucial to prioritize this aspect in your optimization strategy. As one industry leader wisely said, "Enhancing page load speed is not merely a technical requirement but a strategic benefit for boosting SEO rankings and experience."
So, what can you do? Start by evaluating your site's current speed and responsiveness using tools like Google PageSpeed Insights. Focus on reducing load times by:
- Optimizing images
- Leveraging browser caching
- Minimizing HTTP requests
Implementing a content delivery network (CDN) can also help distribute your content efficiently across various locations. And don’t forget about mobile compatibility - many users access pages through their mobile devices, so ensuring a smooth experience there is essential.
Remember, you’re not in this alone. Consistently evaluate your site's performance and make modifications based on feedback and analytics data. For example, a tech startup that enhanced its online speed by 50% saw a remarkable 30% rise in engagement and a 20% increase in conversions. By taking these steps, you can achieve the best website marketing to create a better experience for your users and foster growth for your startup.

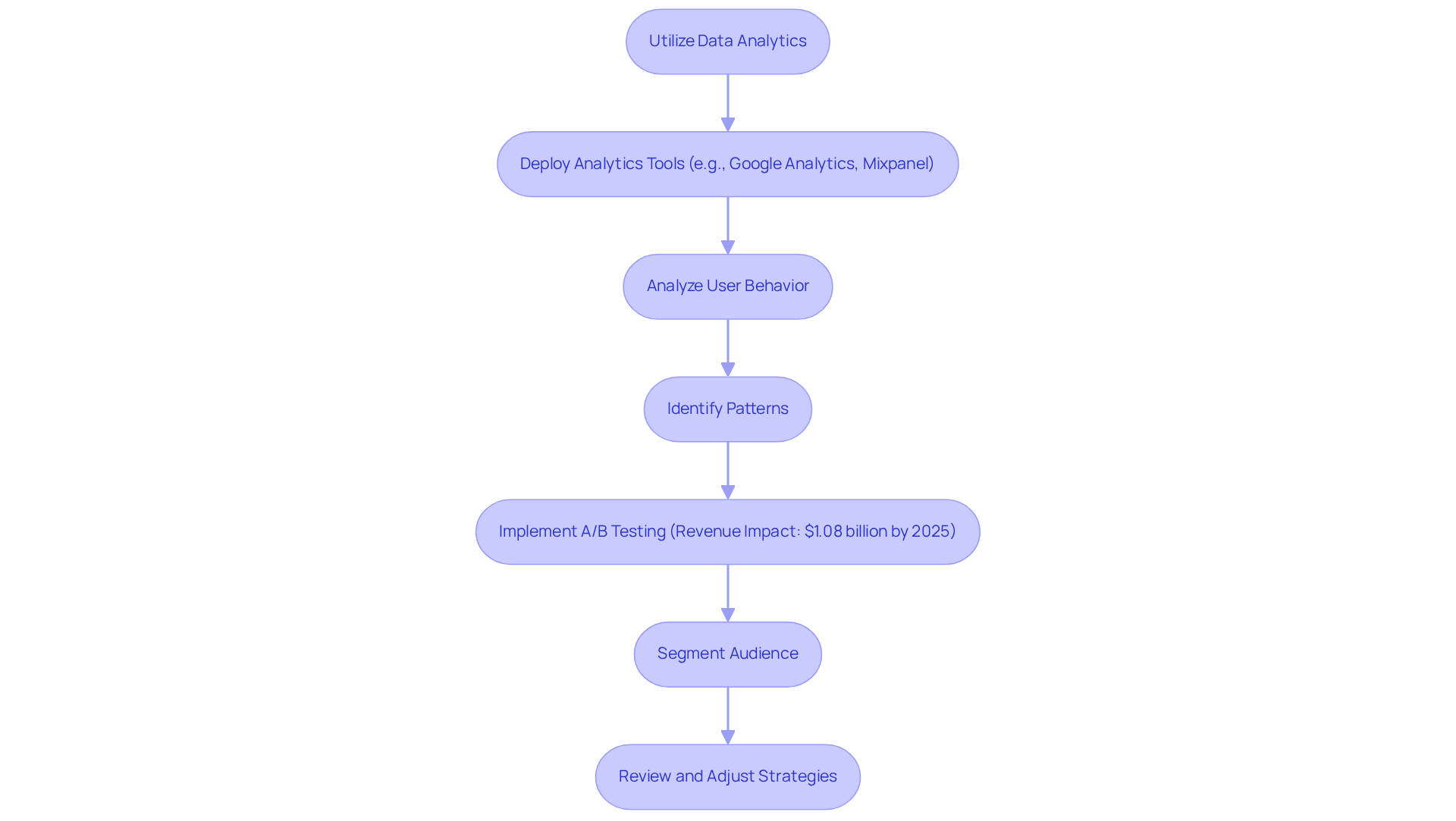
Utilize Data Analytics to Inform Marketing Strategies
As a tech startup founder, you might find yourself grappling with the challenge of truly understanding user behavior on your platform. It can be frustrating to see low engagement or unclear conversion rates, leaving you wondering what’s going wrong. But don’t worry; you’re not alone in this struggle. Many founders face similar hurdles, and there are effective ways to navigate through them.
Start by deploying analytics tools like Google Analytics or Mixpanel. These tools can help you monitor user behavior and provide insights into metrics such as page views, bounce rates, and conversion rates. By analyzing this data, you can identify patterns and pinpoint areas that need improvement. It’s a crucial step in understanding your audience better.
Consider implementing [A/B testing](https://rno1.com/retrn) as a way to experiment with different promotional messages and website layouts. This method allows you to see what with your audience. In fact, A/B testing is projected to generate around $1.08 billion in revenue by 2025, showcasing its significant impact on promotional strategies. Imagine the difference it could make for your startup!
Additionally, think about segmenting your audience based on demographics and behavior. This approach enables you to create focused promotional campaigns that speak directly to your users’ needs. For instance, one startup enhanced its email communication through data analytics and saw a remarkable 25% increase in open rates by personalizing content according to user preferences. It’s a testament to how targeted approaches can drive results-segmented emails lead to 30% more opens and 50% more clickthroughs than unsegmented ones.
As you move forward, regularly review and adjust your strategies based on the insights you gather. It’s important to be mindful of common pitfalls in A/B testing, such as not having a clear hypothesis or testing too many variables at once. This iterative process is essential for optimizing your effectiveness in the tech industry. Remember, you’re on a journey, and each step you take brings you closer to understanding your audience and achieving your goals.

Integrate Digital Marketing Channels for Cohesive Strategies
Creating a cohesive digital promotional strategy can feel overwhelming for tech startup founders, especially when trying to implement the best website marketing while juggling multiple responsibilities. You might find yourself wondering which channels will truly . Social media, email, and content promotion are vital, but how do you ensure they work together harmoniously? This is where a well-structured content calendar comes into play. It’s essential for aligning your messaging across all platforms, making sure that each channel reinforces the others.
Imagine leveraging social media to drive traffic to your blog posts, while also incorporating links to your social profiles in your email newsletters. This interconnected approach not only boosts visibility but also fosters a sense of community. However, it’s not just about reaching out; it’s about re-engaging those who have shown interest in your brand but haven’t yet converted. Implementing retargeting campaigns can be a game-changer in this regard.
Take Cirkul, for example. This tech startup, with the guidance of RNO1, successfully integrated its social media and email marketing efforts, leading to a remarkable 40% increase in overall engagement and a 15% boost in conversions. Their story is a testament to the power of a cohesive strategy.
Regular performance analysis of each channel is crucial. It allows you to make strategic adjustments that optimize results and enhance overall effectiveness. RNO1 provides the [best website marketing services](https://blog.rno1.com/best-website-redesign-practices-for-tech-startup-founders), including [digital strategy design](https://seo.com/blog/digital-marketing-statistics) and rapid prototyping, to help startups like yours achieve measurable success. Remember, you’re not alone in this journey; with the right guidance, you can navigate the complexities of digital promotion and thrive.

Conclusion
For many tech startups, defining a strong brand identity and value proposition can feel overwhelming. The digital landscape is competitive, and without a clear mission and consistent branding, it’s easy to get lost in the noise. This struggle not only makes it harder to stand out but can also hinder the emotional connections that are so vital for customer loyalty.
Website performance is another critical area that often causes frustration. A slow, unresponsive site can drive potential customers away, leaving startups feeling defeated. Enhancing website performance isn’t just about speed; it’s about creating a welcoming environment that encourages engagement and drives conversions.
Throughout this article, we’ve explored key strategies that can help alleviate these pain points. Market research is essential for defining your brand identity, while website optimization techniques can significantly improve user experience. Data analytics play a crucial role in informing your marketing decisions, and a cohesive digital marketing approach can unify your efforts, making them more effective.
Real-world examples, like RNO1 and Cirkul, show us that these strategies can lead to measurable success and increased engagement. They remind us that while the journey may be complex, it’s not insurmountable.
In this rapidly evolving digital landscape, embracing these best practices is vital for tech startups to thrive. By prioritizing branding, website performance, data-driven insights, and integrated marketing efforts, you can navigate challenges effectively and position your startup for growth. Remember, you’re not alone in this journey. With the right strategies in place, success is not just a possibility; it’s within reach. Let RNO1 be your partner in this endeavor, guiding you every step of the way.
Frequently Asked Questions
Why is defining brand identity and value proposition important for tech startups?
Defining brand identity and value proposition is crucial for tech startups to differentiate themselves in a competitive landscape and to clearly communicate their mission, vision, and values to their audience.
What is the first step in defining a brand identity?
The first step in defining a brand identity is conducting thorough market research to understand the audience's needs and preferences.
How can a tech startup effectively communicate what sets it apart from the competition?
A tech startup can effectively communicate its uniqueness by crafting a clear and concise statement that articulates not just what it does, but why it matters to customers.
Can you provide an example of how a tech startup might define its brand?
For instance, a tech startup focused on AI solutions might emphasize innovation and efficiency, appealing to a market that values technological advancement.
How does RNO1 exemplify effective brand identity strategies?
RNO1 exemplifies effective brand identity strategies through strategic partnerships, such as with the EOS Network Foundation, and by reframing digital branding and customer experience to foster innovation.
What role do visual elements play in brand identity?
Visual elements, such as logos and color schemes, play a significant role in representing brand identity, as 55% of first impressions come from a company’s visuals.
Why is consistency important in branding?
Consistency across all platforms is important because it can boost brand recognition by up to 80% and build trust, which is foundational for customer loyalty.
What impact does emotional connection have on brand loyalty?
Emotional connection significantly impacts brand loyalty, with 76% of consumers being more loyal to brands they feel emotionally connected to.
How can aligning branding efforts with market insights benefit a tech startup?
Aligning branding efforts with market insights can help create a compelling value proposition that resonates with the audience and drives engagement, as demonstrated by RNO1's client collaborations.