Introduction
Creating a user interface that truly resonates can feel overwhelming for many startups. The stakes are high, and the competition is relentless. It’s not just about aesthetics; it’s about crafting an experience that users will connect with. Have you ever poured your heart into a product, only to see it miss the mark? That’s where understanding the vital role of UI wireframes comes in. They can be the key to transforming your vision into something that truly speaks to your audience.
As you and your team strive to bring your ideas to life, the challenge remains: how do you effectively communicate your concepts while ensuring a seamless user experience? It’s a common struggle, and you’re not alone in feeling this pressure. This guide is here to support you, walking you through the essential steps for creating impactful wireframes. We’ll explore their significance, the different types available, and the tools that can elevate your design process. Together, we can navigate this journey and help your product shine.
Understand Wireframes and Their Importance in UI Design
are essential that detail the structure and functionality of an interface. They serve as the first step in the creation process, allowing creators to focus on layout and interaction flow without the distraction of visual elements. For startups, grasping the is vital, as they help in:
- : Wireframes transform abstract concepts into concrete designs, making it easier for teams to visualize how users will engage with their product. Imagine the relief of seeing your ideas take shape, making discussions more productive and focused.
- Facilitating Communication: They provide a common language for designers, developers, and stakeholders, ensuring everyone is on the same page regarding the project’s goals and structure. This alignment fosters a collaborative spirit, reducing misunderstandings and enhancing teamwork.
- : By pinpointing usability issues early in the design process, wireframes can help avoid expensive redesigns later on, ultimately saving time and resources. This is especially important when we consider that users typically expect a website to load within 3-5 seconds. Think about how frustrating it is for users when things don’t work as they should!
- : A thoughtfully structured UI wireframe results in a more intuitive visitor experience, prioritizing . As Milton Glaser wisely noted, the ultimate goal of creation should be to evoke a 'WOW' response from the audience.
In summary, are not just sketches; they are strategic tools that guide the creation process and ensure that the final product meets both expectations and business goals. Tools like Visily can simplify the wireframing journey, helping startups craft impactful layouts that truly resonate with their audience. Remember, you’re not alone in this process-embracing wireframes can be a game-changer for your startup!

Explore Types of Wireframes: Low-Fidelity vs. High-Fidelity
When it comes to designing a product, many startup founders often feel overwhelmed by the choices they face. One common challenge is through a . This is where the distinction between low-fidelity and becomes crucial.
: Think of these as the rough sketches of your vision. They’re simple, often made with basic shapes and placeholders, and they allow for quick brainstorming sessions. Imagine sitting down with your team, sketching out ideas without the pressure of perfection. The benefits are clear:
- Speed: You can whip these up in no time, making it easy to iterate and refine your concepts.
- Focus on Functionality: They help you and your team concentrate on layout and user flow, freeing you from getting bogged down by design details.
- Cost-Effective: For startups, every penny counts. are a that saves time and resources.
: As you move forward, these wireframes become your . They closely resemble the final product, complete with specific UI elements and interactions. Picture presenting a polished prototype to your stakeholders, showcasing your vision in a way that resonates. The advantages are significant:
- Detailed Specifications: They provide a clearer picture of what’s to come, which is invaluable for developers and stakeholders alike.
- Enhanced Usability Testing: With a more realistic depiction, users can engage more effectively, providing feedback that truly matters.
- Enhanced Stakeholder Buy-In: Presenting can help secure the approval you need, showcasing a refined vision of your product.
Understanding when to use can make all the difference in your design process. By embracing these tools, you can more effectively and . Remember, you’re not alone in this journey; many founders have faced similar challenges, and with the right approach, you can navigate them successfully.

Follow Step-by-Step Instructions to Create Effective Wireframes
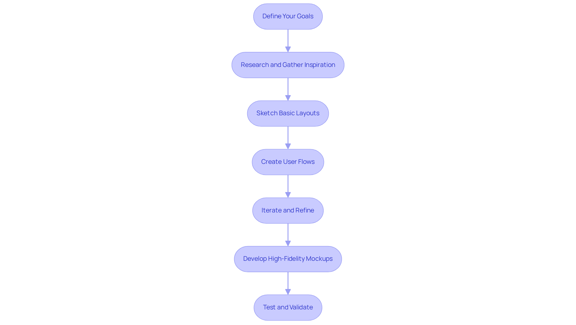
Creating effective layout designs can feel overwhelming, especially when you consider that . It’s crucial to approach this challenge with a structured method that not only enhances functionality but also enriches the overall . Here’s a supportive guide to help you craft that are both :
- : Start by clearly identifying the primary objectives of your wireframe. What specific problems are you aiming to solve? Which features are essential for your clients? This step is vital, as understanding your goals lays the foundation for success.
- Research and Gather Inspiration: Take a moment to analyze existing products in your niche. Look at their frameworks and workflows to gather insights. This research can illuminate industry standards and inspire your design process.
- Sketch Basic Layouts: Begin with low-fidelity , using either pen and paper or digital tools. Focus on the placement of key elements like navigation, buttons, and content areas. This foundational layout is where your ideas start to take shape.
- : Outline the navigation routes that users will take through your product. Visualizing these paths helps ensure a logical flow, enhancing the overall user journey and making it more intuitive.
- Iterate and Refine: Share your design layouts with team members or stakeholders to gather feedback. Their insights can be invaluable, allowing you to make necessary adjustments and improve your design iteratively.
- : Once your low-fidelity designs receive approval, transition to high-fidelity versions. Incorporate detailed UI elements and interactions to create a more realistic representation of the final product.
- Test and Validate: Conduct usability testing with your high-fidelity prototypes. Gather feedback from real users to identify any usability issues before moving forward with development.
By following these steps, you can create mockups that effectively convey your vision and significantly enhance the . Remember, tools like Flowmapp can streamline your , making it more efficient and effective. You’re not alone in this journey; many , and together, we can navigate them.

Utilize Recommended Tools and Software for Wireframing
Choosing the right tools for can feel overwhelming, especially for startup founders who are juggling multiple responsibilities. It’s crucial to enhance both the efficiency and quality of your design process, as can lead to significant setbacks. Let’s explore some tools that can truly make a difference in your journey:
- Figma: This tool shines with its , allowing multiple users to work on wireframes at the same time. Imagine the real-time feedback and iteration that can happen! Its user-friendly interface and extensive collection of components make it suitable for both low-fidelity and high-fidelity prototypes. With 72% of designers favoring Figma for its , it’s a top choice for startups. As Branko Dimitrijević wisely notes, "Every $1 invested in UX can yield up to $100," highlighting the financial benefits of investing in effective development tools.
- Balsamiq: If you’re looking to quickly generate , Balsamiq is your go-to. Its drag-and-drop interface helps you focus on layout and functionality without getting lost in complex design elements. This simplicity is especially beneficial for teams in the early phases of development. Considering that poor UX costs businesses an estimated $1.4 trillion annually, using tools like Balsamiq can help you avoid these costly pitfalls.
- Adobe XD: For those aiming for and prototypes, Adobe XD integrates seamlessly with other Adobe products. If your team is already using Adobe's ecosystem, this tool is a fantastic choice. It supports detailed design work while ensuring user-friendly navigation, making the design process smoother.
- Axure RP: If you want to create interactive wireframes, Axure RP offers advanced functionalities for incorporating interactions and dynamic content. This makes it perfect for high-fidelity wireframes that require deeper engagement. Remember, 88% of individuals won’t return to a site with poor UX, so investing in effective wireframing is essential.
- Mockflow: This tool is particularly friendly for beginners, providing a straightforward interface for wireframing and facilitating collaboration among team members. Its simplicity allows new designers to quickly grasp the essentials of wireframing, easing their entry into the design world.
By leveraging these tools, you can significantly enhance your processes. They’ll help you develop and your business objectives. Remember, you’re not alone in this journey; there’s a community of support ready to help you succeed.

Conclusion
Navigating the design process can feel overwhelming for many startup founders. Without the right tools, it’s easy to lose sight of user needs, leading to interfaces that miss the mark. This can create frustration not just for users, but for teams striving to communicate effectively. The good news? UI wireframes can be a game-changer. They serve as foundational blueprints that transform abstract ideas into tangible layouts, clarifying concepts and fostering collaboration among team members and stakeholders.
Wireframes are more than just sketches; they minimize costs and enhance user experience, ultimately guiding you toward a product that aligns with both user expectations and business goals. Throughout this article, we’ve explored the significance of wireframes, from understanding low-fidelity and high-fidelity types to following a step-by-step guide for creating effective designs. Low-fidelity wireframes allow for quick brainstorming and iteration, while high-fidelity versions provide detailed specifications that enhance usability testing. Tools like Figma, Balsamiq, and Adobe XD empower startups to streamline their design processes, making it easier to create impactful user experiences.
Embracing wireframing isn’t just a technical step; it’s an opportunity to connect with your users on a deeper level. By investing time and resources into effective wireframe creation, you can significantly improve your product's usability and overall success. Yes, the journey may be challenging, but with the right tools and strategies, it becomes a path to innovation and meaningful engagement. Remember, you’re not alone in this process; many have walked this path and found success. Together, let’s make your vision a reality.
Frequently Asked Questions
What are UI wireframes?
UI wireframes are essential visual blueprints that outline the structure and functionality of an interface, serving as the first step in the design process.
Why are wireframes important for startups?
Wireframes help startups clarify ideas, facilitate communication among team members, reduce costs by identifying usability issues early, and enhance the visitor experience by prioritizing user needs.
How do wireframes clarify ideas?
Wireframes transform abstract concepts into concrete designs, making it easier for teams to visualize user interactions with their product and leading to more productive discussions.
In what way do wireframes facilitate communication?
They provide a common language for designers, developers, and stakeholders, ensuring everyone is aligned on the project’s goals and structure, which enhances collaboration and reduces misunderstandings.
How do wireframes help in reducing costs?
By identifying usability issues early in the design process, wireframes help avoid expensive redesigns later, ultimately saving time and resources.
What impact do wireframes have on visitor experience?
A well-structured UI wireframe results in a more intuitive visitor experience, focusing on user needs and behaviors, which can evoke a positive response from the audience.
What tools can assist in the wireframing process?
Tools like Visily can simplify the wireframing journey, helping startups create effective layouts that resonate with their audience.
List of Sources
- Understand Wireframes and Their Importance in UI Design
- Importance of wireframing - Visily (https://visily.ai/blog/importance-of-wireframing)
- mockplus.com (https://mockplus.com/blog/post/web-design-quotes)
- Explore Types of Wireframes: Low-Fidelity vs. High-Fidelity
- Low Fidelity vs High Fidelity Wireframes (https://sataware.com/app-development/low-fidelity-vs-high-fidelity-wireframe)
- Wireframing in 2026— UX Guide [Essentials] (https://slickplan.com/blog/creating-wireframes)
- Wireframes to High Fidelity: How Designs Come to Life (https://creedinteractive.com/design/wireframes-to-high-fidelity-how-designs-come-to-life)
- Low Fidelity vs. High Fidelity: See How Wireframes Benefit Your Product - Blog | SEVEN (https://sevencollab.com/low-fidelity-vs-high-fidelity-see-how-wireframes-benefit-your-product)
- Low Fidelity vs. High Fidelity Wireframe: What is the Difference (https://visily.ai/blog/low-fidelity-vs-high-fidelity-wireframe)
- Follow Step-by-Step Instructions to Create Effective Wireframes
- Startup Failure Rates: 40+ Stats That Reveal Why 90% Don’t Make It (https://designrush.com/agency/business-consulting/trends/startup-failure-rate-statistics)
- Startup Statistics 2026 [By Country Data & Success Rates] (https://demandsage.com/startup-statistics)
- The Ultimate Startup Guide With Statistics (2024–2025) (https://ff.co/startup-statistics-guide)
- The Ultimate Guide to Wireframing: Build Your Dream Project in Minutes | FlowMapp design blog (https://flowmapp.com/blog/qa/the-ultimate-guide-to-wireframing)
- Utilize Recommended Tools and Software for Wireframing
- The Most Important UX Statistics in 2026: Business Impact, Benchmarks & Growth Levers (https://designrush.com/agency/ui-ux-design/trends/ui-ux-statistics)
- 10 Free-to-Use Wireframing Tools for UX Designers in 2026 (https://interaction-design.org/literature/article/10-free-to-use-wireframing-tools?srsltid=AfmBOooWkfe4_SWVprj40-4KUidXDDxmRrGeAHhyg8_r4EQsSECcoHqF)
- How to Wireframe: Wireframe Tools for Startups - Altitude Accelerator (https://altitudeaccelerator.ca/how-to-wireframe-tools-startups)
- Case Study: Wireframing & Prototyping (https://shannonrednour.com/works/wireframing)