Introduction
Creating a website that truly resonates with users can feel like a daunting challenge for many startups. Often, the clarity of purpose becomes the first hurdle to overcome. When founders focus on specific goals, they can turn their online platforms into powerful tools for engagement and conversion. But let’s pause for a moment - how do you know when it’s the right time for a redesign? And what strategies can you implement to not only attract visitors but also keep them coming back?
This article explores the best practices for mastering website design and redesign. We’ll share insights that can elevate your startup’s digital presence and help you foster lasting success. Remember, you’re not alone in this journey; many founders have faced similar challenges, and together, we can navigate the path to a more effective online presence.
Define Your Website's Purpose and Goals
Let’s start by addressing a common challenge many tech startup founders face: the lack of clarity around the primary purpose of their . Is it to generate leads, sell products, or share valuable information? Understanding this purpose is . Once you’ve pinpointed your main goal, it’s time to set specific, measurable objectives that align with that purpose. For instance, if your aim is to boost , consider targeting a certain number of sign-ups each month.
It’s important to keep track of your progress, and tools like Google Analytics can be incredibly helpful in this regard. They allow you to monitor your efforts and adjust your strategies as needed. By having a clearly defined purpose along with quantifiable objectives, you’ll not only guide your design choices but also shape your content approach. This ensures that your truly meets the needs of your users and drives meaningful business results.
emphasize that having explicit objectives can significantly impact for new tech ventures. As Kit Smith wisely points out, " is the most important aim for the year ahead," highlighting the importance of focused goals. show that startups with clear online objectives tend to enjoy and better user engagement. By embracing these strategies, including and Functional Prototyping, you can create an that not only draws visitors in but also transforms them into valuable leads.

Recognize Signs for Redesign: Key Indicators
Recognizing when your are necessary is vital for keeping your online presence strong. You might notice , which can indicate that visitors are leaving without engaging, or low , suggesting that your site isn’t compelling enough to encourage action. Outdated aesthetics can detract from the , making it essential to focus on to stay in tune with current branding and trends. Plus, with over 62% of web traffic coming from mobile devices, if your site isn’t , that’s a significant red flag.
To gain deeper insights, consider conducting . They can provide valuable feedback on usability and aesthetics, helping you pinpoint specific areas for improvement. Regularly assessing your analytics is equally important. For instance, if your new business’s - typically around 46.9% for sites accessed through organic search - it may signal that a is necessary. By recognizing these signs early, you can allocate your resources more effectively, ensuring your online platform remains a powerful tool for engagement and conversion.
Remember, you’re not alone in this journey. Many startup founders face similar challenges, and by taking these steps, you can create a website that truly resonates with your audience.

Implement Effective Redesign Strategies for Success
Starting a can feel overwhelming, especially when you consider how crucial a positive is. Many founders have shared their frustrations about losing potential customers due to a poor website experience. In fact, studies show that , and a staggering 80% will abandon a mobile site if it doesn’t meet their expectations. This highlights the importance of putting your users first in the process.
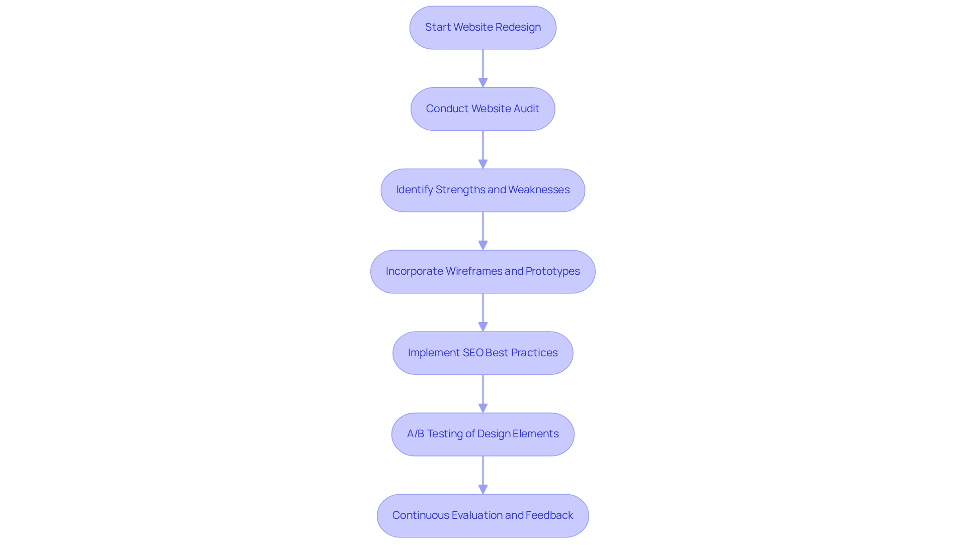
To tackle this challenge, begin with a thorough and redesign. This step will help you pinpoint both the strengths and weaknesses of your site while gathering valuable feedback to inform your decisions. As you conceptualize the new [website design and redesign](https://blog.rno1.com/10-essential-website-maintenance-services-for-tech-startups), consider incorporating wireframes and prototypes. This approach not only ensures intuitive navigation but also addresses the critical issue of loading times - .
From the very beginning, it’s essential to incorporate into your website design and redesign to boost your site’s visibility. . Additionally, A/B testing different design elements can refine your approach, helping you discover what truly resonates with your audience. This iterative process not only enhances engagement but also aligns with the growing trend of smart personalization, which can increase profits by up to 15%.
By committing to continuous evaluations and actively seeking consumer feedback, you can ensure that your website design and redesign are not only effective but also attentive to your clients’ needs. This dedication fosters growth and builds lasting customer loyalty. Remember, you’re not alone in this journey; many have walked this path and found success by prioritizing their users and adapting to their needs.

Embrace Continuous Improvement in Design
Many startups grapple with the challenge of staying competitive in a fast-paced environment. It can feel overwhelming when you realize that the might not be meeting the expectations of your audience. This realization can lead to frustration, especially when you know that consistent and visitor feedback is essential for growth.
Imagine the relief of knowing that there are clear steps you can take to improve. By creating a and redesign, as well as its content and functionality, you can ensure that you’re not just keeping up with industry standards but also truly connecting with your audience. Staying informed about can significantly enhance , making your site more engaging and user-friendly.
Encouraging a can be a game-changer. It allows innovative ideas to be tested and implemented effectively, fostering an environment where creativity thrives. This proactive approach not only helps in the alongside your business but also strengthens your connection with your audience. Remember, you’re not alone in this journey; many founders share these challenges, and together, we can navigate them. By embracing these practices, you’re setting the stage for greater engagement and success.

Conclusion
Defining the purpose and goals of your website can feel overwhelming, especially for startups eager to carve out their space online. It’s crucial to articulate what you want your website to achieve-be it generating leads, selling products, or sharing valuable information. This clarity not only helps you create a focused strategy that guides your design and content decisions but also enhances the user experience. When your business objectives align with measurable outcomes, you pave the way for improved engagement and conversions.
Throughout this journey, it’s important to recognize the signs that your website might need a redesign. High bounce rates and low conversion rates can be disheartening, but they’re also indicators that change is needed. Embracing effective redesign strategies-like conducting thorough audits, utilizing wireframes, and applying SEO best practices-can significantly enhance user experience. Remember, continuous improvement through regular evaluations and user feedback is vital in maintaining your competitive edge in the ever-evolving digital landscape.
In a world where first impressions truly matter, prioritizing website design and redesign isn’t just beneficial; it’s essential for startups. By fostering a culture of continuous improvement and innovation, you can enhance user satisfaction and nurture long-term growth and loyalty. Implementing these best practices can transform your online platform into a powerful tool that resonates with your audience and drives meaningful business results. Taking that first step toward a well-defined website strategy today can open doors to future success.
Frequently Asked Questions
What is the primary purpose of defining a website's goals?
Defining a website's goals helps clarify its main purpose, whether it is to generate leads, sell products, or share information, which is essential for the success of the online platform.
How can I set specific objectives for my website?
After identifying the main goal of your website, you should set specific, measurable objectives that align with that purpose, such as targeting a certain number of sign-ups each month for lead generation.
Why is it important to track progress on website objectives?
Tracking progress is important because it allows you to monitor your efforts, adjust strategies as needed, and ensure that your online platform meets user needs while driving meaningful business results.
What tools can help in monitoring website performance?
Tools like Google Analytics can be incredibly helpful for monitoring website performance and tracking progress toward your objectives.
How do clear objectives impact lead generation for tech startups?
Clear objectives can significantly enhance lead generation for new tech ventures, as startups with well-defined online goals tend to experience higher conversion rates and better user engagement.
What strategies can help in creating an effective online platform?
Embracing strategies such as SEO Strategy & Systems and Functional Prototyping can help create an online platform that attracts visitors and converts them into valuable leads.
List of Sources
- Define Your Website's Purpose and Goals
- 50 Top Lead Generation Statistics in 2026 (New and Updated Data) (https://saleshandy.com/blog/lead-generation-statistics)
- 50+ Lead Generation Statistics: Channel Benchmarks & Trends for 2026 (https://designrush.com/agency/digital-marketing/lead-generation/trends/lead-generation-statistics)
- 2026 Marketing Statistics, Trends, & Data (https://hubspot.com/marketing-statistics)
- 56 lead generation statistics and trends (https://sopro.io/resources/blog/lead-generation-statistics)
- Lead Generation Statistics 2026: Trends, Benchmarks & Insights (https://martal.ca/lead-generation-statistics-lb)
- Recognize Signs for Redesign: Key Indicators
- The Unbounce Conversion Benchmark Report 2024 (https://unbounce.com/conversion-benchmark-report)
- Top 50 Website Traffic Statistics: Key Stats for 2026 | VWO (https://vwo.com/blog/website-traffic-statistics)
- unbounce.com (https://unbounce.com/average-conversion-rates-landing-pages)
- Top Website Statistics For 2025 (https://forbes.com/advisor/business/software/website-statistics)
- Average Website Conversion Rate: Benchmarks By Industry (https://clevertap.com/blog/average-website-conversion-rate-benchmarks)
- Implement Effective Redesign Strategies for Success
- blacksmith.agency (https://blacksmith.agency/resources/web-design/top-web-design-statistics)
- seomator.com (https://seomator.com/blog/seo-audits-statistical-breakdown)
- intechnic.com (https://intechnic.com/blog/100-ux-statistics-every-user-experience-professional-needs-to-know)
- Small Business Website Statistics 2025: 92+ Stats & Insights [Expert Analysis] - Marketing LTB (https://marketingltb.com/blog/statistics/small-business-website-statistics)
- 70+ Key Web Design Statistics for 2026 | VWO (https://vwo.com/blog/web-design-statistics)
- Embrace Continuous Improvement in Design
- blacksmith.agency (https://blacksmith.agency/resources/web-design/top-web-design-statistics)
- Top Website Statistics For 2025 (https://forbes.com/advisor/business/software/website-statistics)
- 210 web design statistics: gamification, user experience, and future trends (https://linearity.io/blog/web-design-statistics)
- Website Statistics & Trends for 2025 (https://convergine.com/blog/must-know-website-statistics-in-2025-trends-insights-and-what-they-mean-for-you)
- 70+ Key Web Design Statistics for 2026 | VWO (https://vwo.com/blog/web-design-statistics)