Introduction
Navigating the complexities of aligning products with customer needs can feel overwhelming for many tech startup founders. It’s not just about creating a product; it’s about truly connecting with what your audience desires. This struggle often leads to frustration and missed opportunities, leaving founders feeling isolated in their journey.
But what if there was a way to bridge that gap? Enter the Value Proposition Canvas - a strategic tool designed to help you articulate your value in a way that resonates deeply with your target market. Imagine being able to clearly define what you offer and how it meets the genuine needs of your customers.
How can you effectively harness this framework? By using it not just as a tool, but as a guide to foster a deeper understanding of your audience. This approach not only clarifies your value but also nurtures a connection that can transform your startup’s trajectory. Let’s explore how you can embrace this powerful resource to ensure your offerings truly reflect the desires of those you aim to serve.
Understand the Value Proposition Canvas Framework
Are you struggling to align your products and services with what your customers truly need? It’s a common challenge for many tech startup founders, and it can lead to frustration and missed opportunities. When your offerings don’t resonate with your audience, it can feel like you’re navigating a maze without a map.
This misalignment not only affects your business’s growth but also impacts your confidence as a founder. You might find yourself questioning whether you’re on the right path or if your efforts are truly making a difference. It’s a tough spot to be in, and you’re not alone in feeling this way.
That’s where the is useful. This is designed to help you . It consists of two key components:
- The of your target audience.
- The Benefit Map illustrates how your offerings address these crucial aspects.
By mastering this framework, you can create that resonate deeply with your clients.
At RNO1, we understand the importance of achieving . We utilize the to ensure our offerings align perfectly with . This thoughtful approach, paired with , helps us avoid scope creep and stay focused on delivering real results.
We invite you to explore the available on platforms like Strategyzer and Canva to enhance your understanding of the VPC. Remember, you’re not just building a product; you’re . Let’s work together to ensure your vision aligns with the needs of those you aim to serve.

Identify Key Components of Your Canvas
Completing your can feel overwhelming, especially when you're trying to identify what . Let’s break it down together.
First, think about : What activities are your clients striving to accomplish? Understanding this is crucial. Next, consider their Pains: What stand in their way? Recognizing these hurdles can help you empathize with their struggles. Finally, reflect on their Gains: What ?
Now, on the Value Map side, it’s time to outline how your product or service can alleviate these pains and create those desired gains. This is where your solution shines. To that truly resonate, consider using tools like surveys or interviews to connect directly with your . This ensures the information you gather is not only relevant but also accurate.
By taking this , you’ll create a that genuinely reflects the true needs of your customers. Remember, you’re not just building a product; you’re crafting a solution that can make a real difference in their lives.

Tailor Your Value Proposition to Target Audience Needs
To truly connect with your audience, it’s essential to start by understanding their . Many founders struggle with effectively reaching their target market, feeling overwhelmed by the vast array of options available. This is where segmentation comes into play. By dividing your audience based on demographics, behaviors, and preferences, you can gain valuable insights into their specific needs and desires. Just like , which aims to empower , this approach can transform your strategy.
Consider this: . This statistic isn’t just a number; it reflects the real impact of understanding your audience. When you develop your unique offering, think about how your product or service can directly address these needs. Use language that resonates with your audience, focusing on the to them. For instance, instead of merely stating that your software includes advanced analytics, highlight how it saves time and enhances decision-making. This tailored approach not only elevates the significance of your offering but also makes it more appealing. In fact, .
By aligning your messaging with the distinct needs of your segments, you foster deeper engagement and loyalty among your customers. It’s about creating a connection that goes beyond the transaction. Additionally, , as illustrated in the case study with Cirkul, shows how . This reinforces the importance of to craft a message that speaks directly to the heart of your audience. Remember, you’re not just selling a product; you’re offering a solution that can truly make a difference in their journey.

Draft Your Value Proposition Canvas Template
Creating your can feel overwhelming, particularly when you're trying to connect with your audience. It’s essential to start by clearly defining who they are and what they truly need. You might find it helpful to or use like Figma, Lucidchart, or Miro for a more polished presentation.
Think of the canvas as a two-part story: on the right, you have the , and on the left, the Benefit Map. In the , take a moment to detail the you've identified. For instance, consider how Slack’s unique offering of can be a game-changer for your audience. It’s these insights that can really resonate.
On the side, succinctly outline how your product or service addresses these elements. Bullet points can be your best friend here, making it easier for you and your audience to digest the information. Once you’ve completed the canvas, take a step back and examine it. Does it truly reflect your insights about your clients and the benefits you provide?
As Sachin Rekhi wisely suggests, always ask yourself, 'What is the ‘so, what?’ for the customer?' This mindset isn’t just a question; it’s a guiding principle that can help you refine your value proposition even further. Remember, you’re not alone in this journey. Many founders face similar challenges, and by sharing your experiences, you can that benefits everyone.

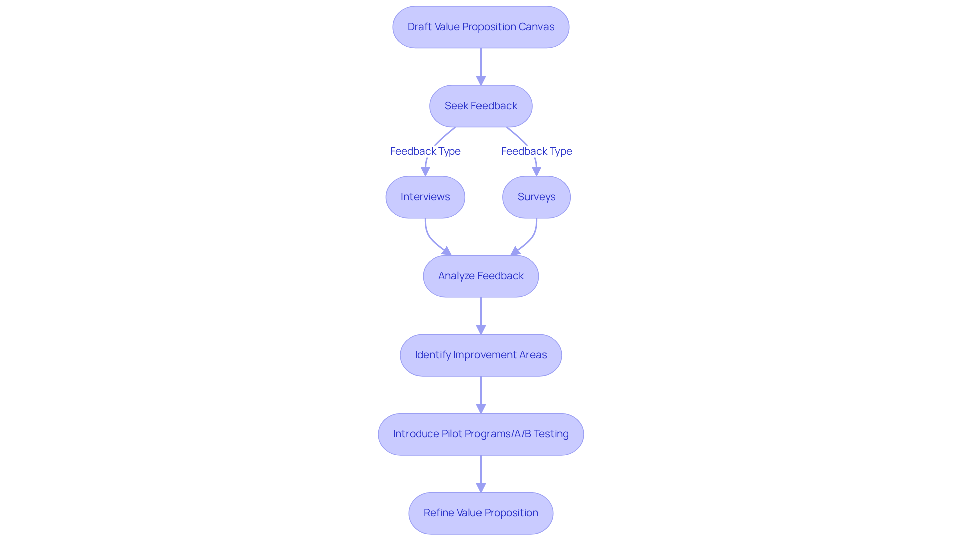
Validate and Refine Your Value Proposition Canvas
Once you’ve drafted your , the next important step is validation and refinement. It’s essential to seek feedback from potential customers, stakeholders, and your team. Consider conducting interviews and surveys to gather insights on how well your offering resonates with your . can help you identify areas that may need improvement. Are there parts of your offering that seem unclear? Do customers recognize the value in what you provide? This information is crucial for making the necessary adjustments to your canvas.
Moreover, think about introducing or to evaluate how your offering performs in the market. allows you to compare different versions of your offer to see which one connects better with your audience. This is vital for ensuring that your offering stays aligned with the evolving needs of customers and market trends. Companies that prioritize often experience significantly higher success rates. Research shows that product launches backed by solid market insights can achieve up to 85% higher success rates compared to those that don’t. Embracing this mindset of ongoing enhancement is key to refining your offer and achieving .
Take RNO1's strategic rebranding of Founder's Haven as an example. By empowering modern founders with a clear offer, they’ve paved the way for . RNO1’s expertise in highlights the importance of refining your to effectively engage your and drive growth. Remember, you’re not alone in this journey; seeking feedback and making adjustments can lead to a more impactful offering.

Conclusion
For any startup, creating a value proposition canvas template is a crucial step in aligning offerings with customer needs. It’s not just about outlining products; it’s about understanding the heart of your audience. This structured approach clarifies how your solutions connect with what customers truly expect, empowering you as a founder to craft offerings that resonate deeply. By embracing the value proposition canvas, you can navigate the complexities of market demands, ensuring your strategies are rooted in genuine customer insights.
Throughout this journey, it’s essential to recognize the key elements: understanding client tasks, pains, and gains. These are foundational to developing a compelling value proposition. Tailoring your messaging to specific audience segments can significantly enhance customer engagement. Think about it - when you personalize your communication, you’re not just speaking to a crowd; you’re connecting with individuals. Additionally, the iterative process of validating and refining your canvas through feedback and testing is vital for achieving lasting success. It’s a journey of growth, and every piece of feedback is a stepping stone.
Ultimately, the value proposition canvas is more than just a tool; it’s a roadmap for building meaningful connections with your customers. By committing to this process, you can transform your vision into impactful solutions that genuinely meet the needs of your target market. Embracing this framework will not only enhance your business growth but also foster a deeper understanding of your audience. Together, we can pave the way for innovation and success in this ever-evolving landscape.
Frequently Asked Questions
What is the value proposition canvas framework?
The value proposition canvas framework is a strategic tool designed to help businesses visualize the connection between their products and the needs of their customers. It consists of two main components: the Customer Profile, which focuses on the jobs, pains, and gains of the target audience, and the Benefit Map, which illustrates how the offerings address these aspects.
Why is the value proposition canvas important for tech startup founders?
The value proposition canvas is important for tech startup founders because it helps align their products and services with what customers truly need. Misalignment can lead to frustration, missed opportunities, and a lack of confidence in their business direction.
How can the value proposition canvas help in creating compelling value propositions?
By mastering the value proposition canvas framework, businesses can create compelling value propositions that resonate deeply with clients by clearly addressing their needs, pains, and desired gains.
What are the key components to identify when completing the value proposition canvas?
The key components to identify include Client Tasks (activities clients strive to accomplish), Pains (obstacles or challenges clients face), and Gains (benefits clients hope to achieve). On the Value Map side, businesses should outline how their products or services alleviate these pains and create the desired gains.
What methods can be used to gather insights from the target audience?
To gather insights that resonate with the target audience, businesses can use tools such as surveys or interviews. These methods help ensure that the information collected is relevant and accurate.
Where can one find the value proposition canvas template?
The value proposition canvas template can be found on platforms like Strategyzer and Canva, which can enhance understanding of the framework.
How does RNO1 utilize the value proposition canvas?
RNO1 utilizes the value proposition canvas template to ensure their offerings align with client needs, facilitating measurable success and avoiding scope creep through clear communication and collaborative project management.
List of Sources
- Understand the Value Proposition Canvas Framework
- The Value Proposition Canvas: Ultimate Guide and Download (https://vaughanbroderick.com/value-proposition-canvas-customer-centric-innovation)
- Value Proposition Canvas (https://thinkinsights.net/strategy/value-proposition-canvas)
- Best Quotes of Value Proposition Design with Page Numbers By Alexander Osterwalder (https://bookey.app/book/value-proposition-design/quote)
- Alexander Osterwalder Quotes (Author of Business Model Generation) (https://goodreads.com/author/quotes/3309113.Alexander_Osterwalder)
- Identify Key Components of Your Canvas
- 50 of the Best Customer Experience Quotes to Inspire You (https://cxtoday.com/contact-center/50-of-the-best-customer-experience-quotes-to-inspire-you)
- forbes.com (https://forbes.com/sites/blakemorgan/2019/04/03/101-of-the-best-customer-experience-quotes)
- 20+ Customer Experience Statistics You Need to Know (https://startups.co.uk/phone-systems/customer-experience-statistics)
- 35 customer experience statistics to know for 2026 (https://zendesk.com/blog/customer-experience-statistics)
- 35 Key Customer Service Industry Statistics & Benchmarks in 2026 (https://answerconnect.com/blog/business-tips/customer-service-statistics-benchmarks)
- Tailor Your Value Proposition to Target Audience Needs
- 5 timeless quotes capturing the essence of a startup! (https://philippe-collard.medium.com/5-timeless-quotes-capturing-the-essence-of-a-startup-3f9dee46dde6)
- 20 Customer Segmentation Statistics (https://salesgenie.com/blog/customer-segmentation-statistics)
- mckinsey.com (https://mckinsey.com/capabilities/growth-marketing-and-sales/our-insights/the-value-of-getting-personalization-right-or-wrong-is-multiplying)
- goodreads.com (https://goodreads.com/quotes/tag/value-proposition)
- marketingltb.com (https://marketingltb.com/blog/statistics/customer-segmentation-statistics)
- Draft Your Value Proposition Canvas Template
- reforge.com (https://reforge.com/blog/value-proposition)
- Value Propositions - Case Studies Part One — Isaac Jeffries (https://isaacjeffries.com/blog/2016/4/27/value-propositions-case-studies)
- 6 simple steps to create a Value Proposition Canvas - Moebius Consulting (https://moebiusconsulting.com/6-simple-steps-to-make-a-value-proposition-canvas)
- Validate and Refine Your Value Proposition Canvas
- Inspiring Quotes for Continuous Improvement (https://kpifire.com/blog/quotes-about-continuous-improvement)
- The Role of Market Research in Refining Your Value Proposition. | Kadence (https://kadence.com/en-us/knowledge/the-role-of-market-research-in-refining-your-value-proposition)
- 25 Inspirational Business Process Improvement Quotes (https://teamguru.com/blog/25-inspirational-business-process-improvement-quotes/1632)
- 26 Quotes About Improving Processes That Will Inspire Change (https://niagarainstitute.com/blog/quotes-improving-processes)